Tasker,作为一款功能全面、适应性强的高度自动化工具,在安卓系统中以其卓越的自动化性能、多脚本和编程语言支持、丰富的插件扩展、自定义配置、安全保护、多语言适配以及云存储服务集成等特性,成为用户不可或缺的辅助工具。
软件概述
Tasker能够依据用户自定义的“配置文件”(Profiles),在满足特定“背景”(Contexts)条件下自动执行预设的“任务”(Tasks)。该应用极大地提升了安卓系统的操作便利性和效率,实现了自动化操作的灵活配置。

Tasker官方功能详述
Tasker通过用户定制的“配置文件”(Profiles)在特定“背景”(Contexts)下执行“任务”(Tasks),并提供可点击或定时运行的桌面“插件”(Widget)。该软件覆盖从系统设置到短信的全面自动化功能,并荣获ADC2奖项。
触发器:包括程序、时间、日期、位置、硬件/软件状态、事件、快捷方式、小工具、计时器等。
操作:内置超过200个操作。
任务:支持循环、变量、条件等复杂逻辑。
术语解释
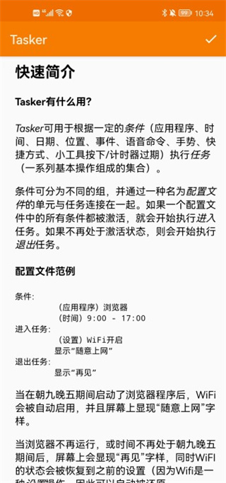
1、“配置文件”(Profiles):是Tasker的核心组成部分,由“背景”(Contexts)和对应的“任务”(Tasks)构成,当“背景”(Contexts)条件满足时自动执行“任务”(Tasks)。
2、“背景”(Contexts):是“任务”(Tasks)执行的前提条件。
3、“任务”(Tasks):由一系列“操作”(Actions)组成,是Tasker执行的最小动作单元。
4、“操作”(Actions):是构成“任务”(Tasks)的基本元素。
5、“插件”(Widget):Tasker提供的桌面插件,用于直接调用“任务”(Tasks)而无需满足特定“背景”(Contexts)。
配置文件详解
配置文件列表中的每个条目代表一个配置文件,用于将左侧的上下文(条件)与右侧的任务关联。配置文件被激活时,名称显示为绿色。每个配置文件包括标题栏、上下文和任务三个主要部分。
标题栏:显示配置文件名称和启用状态。
上下文:定义配置文件激活的条件。
任务:根据配置文件的激活状态,显示要执行的任务。
软件特点
1. 强大的自动化能力:支持自定义“配置文件”(Profiles)和“任务”(Tasks)。
2. 高度自定义和灵活性:用户可自定义配置文件、背景和任务。
3. 安全性保障:提供密码保护功能。
4. 多语言支持:支持包括中文在内的多种语言。
5. 与云存储服务集成:兼容Google Drive、Dropbox、OneDrive等云存储服务。
软件优势
1. 丰富的插件和扩展性:支持第三方插件,扩展功能无限。
2. 跨应用操作:可管理和控制多数应用程序,实现跨应用自动化。
3. 直观易用的界面:界面设计简洁直观,易于上手。
4. 高效的资源管理和优化:优化设备资源管理,如电池、内存和网络连接。
常见问题解答
Android不允许卸载Tasker的原因可能是需要其设备管理员功能。
配置文件中未显示GPS可能是因为Tasker仅在需要时激活GPS检测。
Tasker无法为应用程序选择可能是因为存在安全风险。
Wifi Near状态退出缓慢可能是因为需要两个检查周期。
更新日志
家居自动化支持。
Tasker可作为HTTP服务器,支持HTTP请求事件和响应操作。
工作简介管理功能。
获取网络信息。
运行任务通知。
条件复制粘贴和其他QOL增强功能。



